Назад

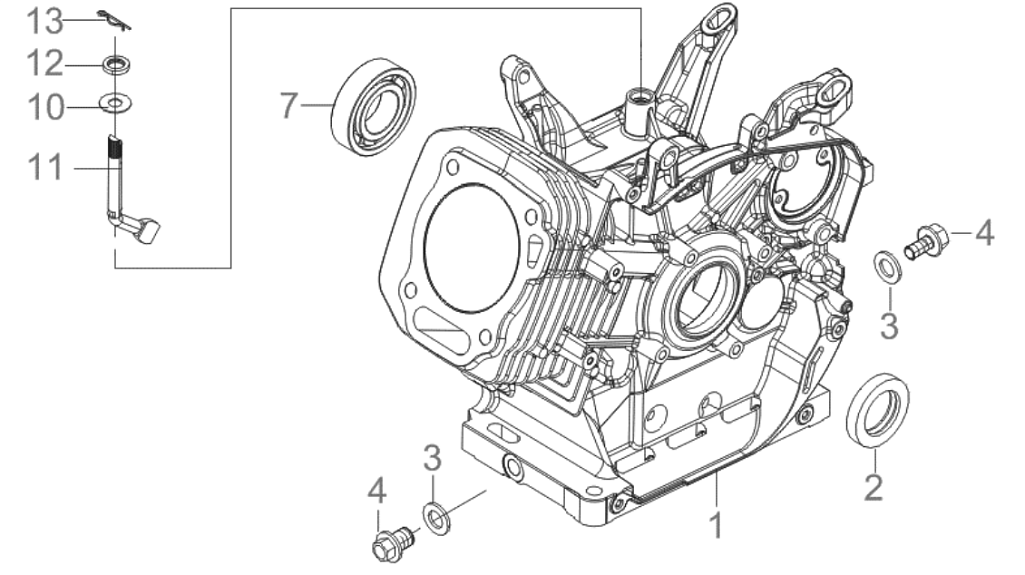
7 | Картер | Запчасти для генератора чемпион | GG6500-3 | Поставка по России | Магазин-Сервис в СПБ |

Ссылка Артикул Наименование детали Используется штук Количество Цена
1 110810220-0001

Картер 420 см2 комплектовать с:
Используется в агрегатах

12364 i
* 3048081200300

Заглушка электростартера
Используется в агрегатах

145 i
2 DD02C010

Сальник 35х52х8
Используется в агрегатах

238 i
3 G9041E0201010

Кольцо уплотнительное D12
Используется в агрегатах

Недоступен к заказу

4 G910112015010

Болт сливной М12
Используется в агрегатах

Недоступен к заказу

7 380630141-0002

Подшипник 6207
Используется в агрегатах

821 i
10 G9041E0202000

Шайба
Используется в агрегатах

Недоступен к заказу

11 DFL001

Вал рычага рег. оборотов
Используется в агрегатах

153 i
12 522010101301

Сальник 8х14х4
Используется в агрегатах

242 i
13 G9052E0201010

Шплинт
Используется в агрегатах

Недоступен к заказу